Water Research:水样中活体大肠杆菌定量检测的荧光素酶报告吞噬传感器
发布时间:2025-07-30 浏览次数:274 分享:
病原菌造成的水污染是全球关注的环境问题。大肠杆菌是水污染的指示菌,如何快速准确地检测它已成为研究热点。在全球范围内,超过20亿人因粪便污染而无法获得清洁饮用水。大肠杆菌是人类和哺乳动物肠道微生物群的典型组成部分,并以高浓度自然存在于粪便中。大肠杆菌仍然是最常见的食源性和水传播病原体之一,会引起感染,某些病原血清型和菌株可能导致严重疾病和疾病。根据世界卫生组织(WHO)的数据,致病性大肠杆菌每年导致约63,000人死亡。大肠杆菌被认为是近期粪便污染的证据,可用作生物指标来评估与环境暴露于微生物危害相关的疾病负担。快速检测和诊断大肠杆菌感染对于追踪粪便污染和缓解疾病至关重要。
当前的金标准方法通常在固体选择性培养基上培养后进行,检测时间为24–48小时。另一种标准检测方法基于乳糖发酵来确定最可能数。这些检测方法可靠且准确,但耗时较长。为了克服这些局限性,免疫学和分子生物学领域已开发出先进技术以改进大肠杆菌检测。近期的研究重点在于开发免疫学和分子生物学方法用于检测活性的大肠杆菌。然而,这些方法通常存在无法区分活菌,特异性或灵敏度差,或需要昂贵的设备和专业人员,导致样本采集和结果可用之间存在显著延迟,从而限制了它们在野外使用。因此,开发简单、准确和精确的替代诊断方法用于检测活性的大肠杆菌可能为追踪粪便污染提供重大价值。
基于噬菌体的检测方法特别适用于细菌检测,因为它们具有快速性、灵敏度、经济性和区分活细菌细胞的能力。它们特异性地感染某些细菌宿主,并已成为检测其宿主细菌的有效工具。使用噬菌体的主要优势在于其高特异性和在感染过程中选择性地检测活宿主细菌的能力。噬菌体适用于快速检测活细菌,因为它们成本低廉且易于大量生产。在这些方法中,基于报告噬菌体的检测方法特别有前景,因为它易于操作且成本低廉,适合现场检测。
基于噬菌体的测定特别适合于发现细菌的速度,敏感性,负担能力和区分可行细菌细胞的能力。它们特别感染了某些细菌宿主,并已成为检测其宿主细菌的有效工具。报告噬菌体专门设计用于插入编码特定酶或荧光蛋白的报告基因中,导致其在活宿主细菌细胞感染期间的表达。在此过程中,噬菌体会得到放大,并且通过鉴定感染过程的后代的能力进一步提高了检测测定的灵敏度。基因工程的噬菌体可用作报告探针,以检测其高特异性,以检测可行的宿主细胞。生物发光仅需要荧光素酶底物,而无需外部激发源,并且通常比荧光或比色测定法具有更灵敏的检测极限。基于这些发现,基于纳米蛋白的生物发光具有比其他参考方法更灵敏的大肠杆菌检测的潜力。
为解决上述问题,本研究提出了一种基于基因工程T4噬菌体的简便且稳定的检测方法,通过将荧光素酶与磁性纳米载体结合进行生物发光检测。新设计的CRISPR RNAs(crRNAs)的CRISPR/Cas9基因编辑系统被全面表征和优化,以有效提高Cas9切割效率。增强型生物发光报告噬菌体吞噬传感器的性能在具有不同浓度目标细菌的条件下进行了仔细评估。最后,该传感器与标准平板计数法和qPCR并行用于检测活性的大肠杆菌,以评估其在不同液体样品中的有效性。基于噬菌体的检测的高效率与便携式简便检测设备提高了该检测的灵敏度和简易性,使其有望用于确定大肠杆菌细胞的活性。

首先,研究人员使用T4噬菌体的soc基因通过CRISPR/Cas9基因组编辑与报告基因nluc交换。报告基因nluc从NCBI获得,并针对T4宿主范围内的大肠杆菌物种进行了密码子优化。编辑通过基于CRISPR的拮抗选择进行同源重组。为提高编辑效率和稳定性,我们使用Benchling网站设计了11个靶向soc基因的crRNA。重组质粒pTargetF中的crRNA序列可以用设计的crRNA替换,而无需修其他组件。进一步评估了每个crRNA的效率,我们选择了两个效率最高的crRNA进行基因编辑。pTargetF中的crRNA被新设计的crRNA替换。nluc基因被合成并针对大肠杆菌进行了密码子优化。soc区域两侧的两个同源臂克隆并插入到带有crRNA的pTargetF载体中,使用DNA组装大师混合物。随后,soc基因两侧的两个同源区域与nluc基因一起插入到pTargetF质粒中。通过克隆PCR筛选转化子后,通过Sanger测序验证了阳性克隆。携带cas9基因的pCas质粒和重组pTargetF质粒共同转化到大肠杆菌DH5α。获得的带有所得质粒的大肠杆菌细胞随后被T4噬菌体感染,并使用CRISPR/Cas9将T4基因组中的soc基因交换为nluc。获得了报告噬菌体T4Δsoc::nluc(nluc替换了T4基因组中的soc基因),并通过生物发光成像进一步确认了其荧光素酶活性(图1)。在大肠杆菌菌落上观察到清晰的噬菌体蚀斑。从重组噬菌体蚀斑的平板上获取生物发光图像,曝光时间为30秒。蚀斑纯化和扩增后,阳性重组噬菌体用于进一步分析nluc序列。

图1 通过CRISPR/Cas9修饰噬菌体基因组。(A)在大肠杆菌中构建T4噬菌体CRISPR系统;(B)构建报告噬菌体T4Δsoc::nluc;(C)发光噬斑的可视化。
研究人员接下来用报告噬菌体T4Δ λ::nluc的构建及优化。由于crRNA靶向切割的效率不同,平板形成的效率也不同(图2)。切割噬菌体的基因组将导致噬菌体死亡和噬斑率下降。这些结果表明,crRNA 5和crRNA 11在靶向和切割p53基因方面表现出最高的效率(图2. A-B)。重组蛋白NanoLuc与噬菌体T4Δ p53::nluc一起沿着表达(图4)。报告噬菌体T4Δ p53::nluc被扩增以在菌苔上形成噬菌体噬斑。通过在添加底物Nano-Glo后观察用报告噬菌体T4Δ λ::nluc感染的大肠杆菌中的强生物发光信号,进一步证实NanoLuc在重组噬菌体中的表达荧光图像和PCR结果证实,报告基因nluc成功插入噬菌体T4中,产生了报告噬菌体T4Δsoc::nluc。对报告基因进行表型表征,并与其亲本野生型进行比较。在噬菌体T4和重组噬菌体之间没有发现噬菌斑形态的显著改变。Sanger测序证实nluc基因(516 bp)被插入到噬菌体T4Δsoc::nluc中,在克隆位点外未发现其它显著的突变、插入或缺失。

图2 (A)靶向T4噬菌体crRNA的选择和切割效率(MG 1655:MG 1655中的野生型T4感染; MG 1655 [pTargetF-crRNA+pCas]:表达CRISPR-Cas9系统靶向噬菌体DNA的MG 1655中的T4感染);(B)靶向CRISPR的crRNA的噬斑筛选;(C)重组质粒提取的凝胶图像(泳道1-3:来自三个独立克隆的质粒提取物; M:Marker)。
报告噬菌体T4Δsoc::nluc的体外评估。噬菌体宿主谱的确定。ECOR库是遗传多样性大肠杆菌菌株的标准化小组,通过测试多种细菌基因型的噬菌体感染性,能够全面评估噬菌体宿主范围和特异性。为了专门针对野生型大肠杆菌菌株,我们系统地评估了噬菌体T4的宿主范围使用ECOR收集。报告噬菌体T4Δ λ的系列稀释:nluc和三种参考菌株T2、T4和T6被制备成含有103 - 108 PFU/mL的浓度。ECOR文库的72个菌株在LB琼脂上进行斑点测定,用10 μL的每种连续稀释液,起始浓度为108 PFU/mL。将平板孵育过夜。总的来说,野生型Δ nluc T2、T4和T6分别裂解ECOR文库的11%、46%和26%(图3)。其中,T4噬菌体表现出最宽的宿主范围。重组噬菌体T4Δsoc::nluc表现出与野生型T4相同的宿主范围,其比T2和T6的宿主范围更宽。这表明噬菌体修饰不影响宿主识别范围。

图3 报告噬菌体T4Δsoc::nluc的宿主范围测定。x轴上的数字1-72对应于72个测试的大肠杆菌ECOR参考菌株。用于评估EOP值以表示噬菌体感染成功的系统:它们被分为“高效,H”(EOP ≥ 0.5)、“中效,M”(0.1 ≤ EOP < 0.5)、“低效,L”(0.001 < EOP < 0.1)或“低效,0”(EOP ≤ 0.001)。
为了确定最佳感染复数(multiplicity of infection, MOI),评估了基于报告噬细胞的生物传感器的几个关键功能特征,以提高报告噬菌体的性能,包括MOI的影响、孵育pH、热稳定性和感染动力学。由于NanoLuc荧光素酶具有增强的敏感性和简单性,因此被选为报告蛋白。NanoLuc荧光素酶是Promega最近从深海虾中改造的一种小(19.1 Da)酶,作为发光报告剂。这种酶稳定地产生辉光型发光,比萤火虫或海肾荧光素酶亮约150倍。此外,NanoLuc荧光素酶催化的发光反应有效抑制背景发光以实现最大灵敏度。此外,Nano-Glo荧光素酶检测系统的试剂易于制备,该过程仅需要15分钟。使用商用相机定量检测生物发光信号(图4A)。
MOI是噬菌体滴度与宿主菌数量的比值,是噬菌体增殖的关键,确定最佳MOI可确保噬菌体颗粒的产量最高。对于噬菌体T4Δ λ::nluc,最佳MOI确定为0.001,产生最高噬菌体滴度4.1 × 109 PFU/mL(图4. B-C)。在MOI为10时,噬菌体T4Δ λ::nluc的滴度达到1.2 × 109 PFU/mL。野生型噬菌体T4在MOI为1时达到其最高滴度3.7 × 109 PFU/mL。值得注意的是,噬菌体T4Δsoc::nluc和野生型T4的滴度在不同MOI之间没有显示出数量级差异。
考虑到在不同食物和水基质中pH的可变性,评价了报告子酶在不同pH水平下的稳定性。关于噬菌体对不同pH值的敏感性,噬菌体在pH 4-8下是稳定的,但在pH 3下经历了大约一个数量级的显著降低,在pH 11下经历了三个数量级的显著降低(图4.D)。
在用SM缓冲液稀释后,在一定温度范围内孵育1h(28摄氏度、37摄氏度、45摄氏度、50℃、55℃、60℃,和65 ℃),以评估(图4.E)在28℃和37 ℃下,敲除pH7.5基因对热稳定性的影响很小。温度超过45℃时的存活率(图4.E)。这些发现表明,基因组编辑方法结果表明,在不同的宿主中,外源基因的替换并不影响家蚕的寄主特异性,也不影响家蚕的pH和热稳定性通过系统地评估这些参数,彻底验证了基于报告噬菌体的生物传感器中的检测探针噬菌体T4Δsoc::nluc,从而证实了传感器在不同条件下的可靠性和适用性。
还评估了噬菌体感染动力学。当存在活的大肠杆菌细胞时,重组质粒在宿主细菌细胞内表达报告基因NanoLuc荧光素酶蛋白。最初,通过测量OD600来定量大肠杆菌细胞的浓度,OD600用作细菌群体动力学的基线。同时,测定噬菌体感染前后的相对发光强度以监测报告基因表达和随后的噬菌体介导的细菌裂解。
在感染并裂解单个大肠杆菌细胞后,使用一步生长曲线分析来评估释放的子代噬菌体的数量。通过测量细菌悬浮液中噬菌体颗粒数量的变化来确定T4Δsoc::nluc的感染性,其中最佳感染数量在对数生长期。结果显示,T4Δsoc::nluc的感染性是通过测量细菌悬浮液中噬菌体颗粒数量的变化来确定的。nluc的潜伏期为20 min,随后是90 min的爆发期,爆发大小为3630 PFU/细胞(图4.F)。相比之下,野生型T4噬菌体显示出相似的20分钟的潜伏期,具有约2290 PFU/细胞的较低爆发大小。nluc与野生型T4的那些相似,表明敲除β-内酰胺酶基因对T4 β-内酰胺酶的生长没有不利影响。
随着加入噬菌体前大肠杆菌数量的增加,相对发光单位(relative luminescence unit, RLU)没有显著变化(图4. G-H)。加入噬菌体后,培养物的RLU显著增加。nluc基因通过产生子代噬菌体表达。随着裂解细菌的数量和子代噬菌体颗粒的释放随时间增加,更多的子代噬菌体颗粒可以吸附到T4感染的细胞上,导致裂解抑制,这一过程可以延长噬菌体感染的潜伏期,增加爆发大小,OD600和RLU均在60 min后达到平台,表明此时NanoLuc荧光素酶的表达最高。

图4 生物发光-报告基因T4Δsoc::nluc的表征。(A)T4Δsoc::nluc的空斑和生物发光图像;(B)T4Δsoc::nluc和(C)T4野生型的最佳MOI测定;(D)pH和(E)野生型和报告基因T4 λ的耐热性;(F)野生型和报告基因T4 β的一步生长曲线,和(G-H)报告T4噬菌体的裂解特性。数据以不同字母表示显着差异(P < 0.05,Tukey检验)。平均值后接相同字母无显著差异(P > 0.05,Tukey检验)。
该传感器依靠噬菌体磁性纳米载体从食物和水基质中分离和富集目标细菌。直径为150和200 nm的MNP选择性地与T4噬菌体偶联。用羧基修饰的MNP可以通过EDC和NHS交联共价连接到氨基的表面以形成噬菌体-MNP缀合物。用平板法测定了不同大小的噬菌体MNP结合物的噬菌体效价,结果表明,不同大小的MNP结合物的噬菌体效价差异不显著。
采用动态光散射法(dynamic light scattering, DLS)测定了噬菌体-MNP纳米载体的粒径和Zeta电位MNP 150-T4复合物的流体动力学直径从193.0 ± 2.65 nm(MNP 150)增加到396.06±12.56 nm MNP 200的流体动力学大小为190.14±1.08 nm,与噬菌体T4偶联后增加到586.71±18.98 nm(图5. B).噬菌体-MNP缀合物的一致大小进一步通过颗粒大小证实,MNP 150-T4和MNP 200-T4复合物的zeta电位分别从原始裸MNP的− 28±0.45 mV增加到− 25.9 ± 0.95 mV和− 18.9 ± 0.87 mV,SEM图像还显示,MNP 150-T4复合物可以特异性地捕获靶细菌以形成MNP 150-T4-细菌缀合物(图5. D-F)。

图5 噬磁性纳米载体的表征。测试细菌、噬菌体-MNP和噬菌体-MNP缀合物的(A)滴度、(B)尺寸、(C)ζ电位和(D-F)SEM观察。数据以不同字母表示显著差异(P < 0.05,Tukey检验)。
为了提高这种噬菌体介导的检测试剂的性能,首先在捕获和检测过程中探索并优化了多种实验条件。如图6.A所示,T4修饰的磁性纳米颗粒能够特异性捕获目标细菌。这是因为T4噬菌体受体结合蛋白与宿主细胞表面受体之间存在特异性识别。通过一步生长曲线(图4.F)显示,存在约20分钟的潜伏期。因此,噬菌体-磁性偶联物的捕获效率在0–20分钟范围内进行了研究。
当孵育时间从5分钟延长至15分钟时,观察到显著增加(P = 0.000 < 0.05)。15分钟与20分钟孵育时间之间未发现显著差异(P = 0.069 > 0.05)。为避免噬菌体裂解,本研究确定15分钟为捕获目标细菌的理想持续时间。
噬菌体T4Δsoc::nluc在使用前通过SM缓冲液透析和纯化以去除残留的荧光素酶蛋白。为提高生物发光密度并降低背景噪音,研究了报告噬菌体T4Δsoc::nluc的浓度和检测时间。基于上述结果,将报告噬菌体最大生物发光密度为10⁹ PFU/mL确定为进一步研究的理想浓度(图6. B-C)。生物发光密度在培养时间从2小时到4小时的过程中迅速增加。当细胞用报告噬菌体T4Δsoc::nluc(10⁹ PFU/mL)处理2–4小时与报告噬菌体浓度为10⁶–10⁸ PFU/mL时相比,生物发光密度显著增加。与低滴度噬菌体相比,其检测灵敏度高出100倍。因此,样本在更高滴度下与噬菌体孵育。

图6 优化用于检测大肠杆菌的噬磁性纳米载体和生物发光报告基因,优化(A)捕获时间、(B)噬菌体浓度和(C)报告基因的检测时间,捕获效率(%)计算如下:[(细菌总数-未捕获的细菌数量)/细菌总数] × 100%数据以不同的字母表示显著差异,大写字母表示时间组之间的显著差异,而小写字母表示噬菌体浓度组之间的显著差异。(P < 0.05,Tukey检验)。
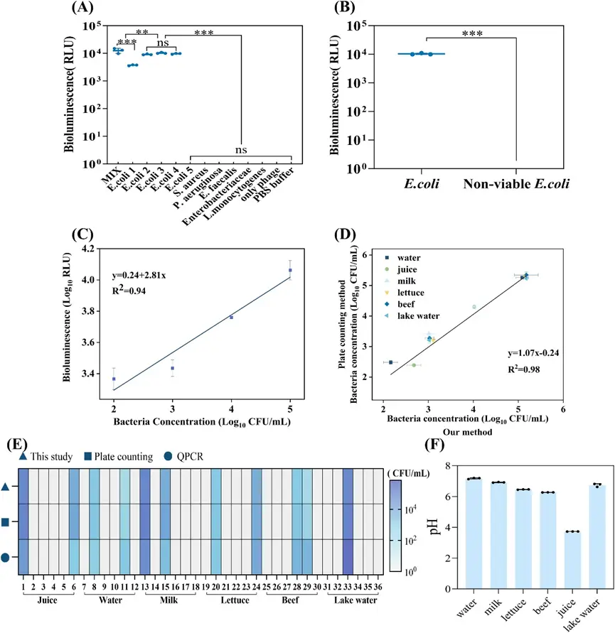
研究人员继续分析了报告噬菌体介导的生物发光生物传感器的性能。通过使用多种大肠杆菌菌株(10⁵ CFU/mL)及其他细菌种类(10⁵ CFU/mL),包括铜绿假单胞菌、肠球菌以及革兰氏阳性菌金黄色葡萄球菌,对该方法的特异性进行了验证(图7.A)。将MNP 150-T4偶联物加入以捕获目标细菌,并在磁分离后于37 ℃与报告噬菌体T4Δsoc::nluc共培养4小时。特异性结果显示,大肠杆菌与其他测试细菌种类(肠杆菌、铜绿假单胞菌、粪肠球菌、单核细胞增生李斯特菌和金黄色葡萄球菌)之间存在显著差异。仅存活的大肠杆菌显示出生物发光值的显著变化(图7.B)。

图7 生物发光报告吞噬传感器的定量分析。(A-B)基于报告噬菌体的方法检测活大肠杆菌的特异性(Mix代表具有所有测试细菌的混合物的样品;对无活力的大肠杆菌进行热灭活处理);(C)使用基于报告噬菌体的方法的线性范围;(D)用于检测不同液体样品中的大肠杆菌的基于噬菌体的MRS生物传感器和基于培养的测定之间的一致性;(E)显示用于检测果汁中的活大肠杆菌的基于报告噬菌体的检测测定和平板计数方法的检测结果的比较的热图(1-6),水(7-12)、牛奶(13-18)、莴苣(19-24)、牛肉(25-30)、湖水(31-35)样品。(F)测试前不同液体样品的pH评估。
综上所述,本工作通过将NanoLuc荧光素酶基因(nluc)整合到T4噬菌体基因组中,成功构建了重组噬菌体T4Δsoc::nluc,该噬菌体对大肠杆菌具有较高的检测灵敏度,通过荧光监测,其检测限达到5 CFU/mL。高活性的nluc基因的整合使得在低浓度下对大肠杆菌的检测变得快速和灵敏。本研究为开发更高效和灵敏的水体病原体噬菌体检测系统迈出了重要的一步。
论文来源:https://doi.org110.1016/i.watres.2025.124151
来源:微生物安全与健康网,作者~段子璇。
